Vue.js 基础
第一章:初识 Vue
一、什么是 Vue
Vue.js 是一款用于构建用户界面的渐进式 JavaScript 框架。它基于标准 HTML、CSS 和 JavaScript 构建,并提供了一套声明式的、组件化的编程模型,帮助你高效地开发用户界面。无论是简单还是复杂的界面,Vue 都可以胜任。
重要名词解释:
渐进式怎么理解?理解一:用什么引入什么;理解二:用什么学什么(循序渐进的学习)。
框架与库的区别


二、特点
声明式
MVVM 模型:虽然没有完全遵循 MVVM 模型,但是 Vue 的设计也受到了它的启发。因此在文档中经常会使用 vm (ViewModel 的缩写) 这个变量名表示 Vue 实例。

M:模型 (Model) ==> data 中的数据
V:视图 (View) ==> 模板代码
VM:视图模型 (ViewModel) ==> Vue 实例
响应式:Vue 会自动跟踪 JavaScript 状态并在其发生变化时响应式地更新 DOM。
组件化
虚拟 DOM + 优秀的 diff 算法
三、快速入门
第一步:使用 <script src="./lib/vue.js"></script> 引入 Vue。之后会在 window 对象中注入 Vue 构造函数。
第二步:想让 Vue 工作,就必须创建一个 Vue 实例,且要传入一个配置对象。
第三步:HTML 部分片段交给 Vue 解析渲染。
例子
<!-- vue模版 -->
<div id="root">
<!-- 插值语法 -->
<!-- {{xxx}} 中的 xxx 要写 js 表达式,且 xxx 可以自动读取到 data 中的所有属性 -->
<!-- vm 身上所有的属性及 Vue 原型上所有属性,在 Vue 模板中都可以直接使用 -->
<h1>hello, {{ name }}</h1>
</div>root 容器里的代码依然符合 html 规范,只不过混入了一些特殊的 Vue 语法。root 容器里的代码被称为【Vue 模板】。
// 设置为 false 以阻止 vue 在启动时生成生产提示
Vue.config.productionTip = false; // 修改为不提示
new Vue({
// 配置对象
// el是element缩写,指定当前vue实例为哪一个容器服务,值通常为css选择器格式,也可以用使用原生js代码
el: '#root', // document.getElementById('root')
data: {
// data用来存储数据,以后会用函数来表示
name:'张三',
age:21
}
});观察发现:
- 一旦 data 中的数据发生改变,那么页面中用到该数据的地方也会自动更新。
- Vue 实例和容器是一一对应的。真实开发中只有一个 Vue 实例,并且会配合着组件一起使用。
- data 中所有的属性,最后都出现在了 vm 身上。
Vue 3.x 版本之后,创建 vm 方式发生了变化。
const app = Vue.createApp({
data() {
return {
name:'张三',
age:21
}
}
})
app.mount("#root")第二章:基础语法
一、模板语法
html 中包含了一些 JS 语法代码,语法分为两种,分别为:
- 插值语法 / Mustache(双大括号表达式)
- 指令语法(以 v- 开头)
Vue 模板语法有 2 大类:
插值语法
功能:用于解析标签体内容
写法:
{{xxx}}。xxx 是 js 表达式,且可以直接读取到 data 中的所有属性。指令语法
功能:用于解析标签(包括标签属性、标签体内容、绑定事件 ......)
举例:v-bind:href="xxx" 或简写为 :href="xxx",xxx 同样要写 js 表达式。且可以直接读取到 data 中的所有属性。
备注:Vue 中有很多的指令,且形式都是 v-???,此处是拿 v-bind 举个例子。
注意:js 表达式和 js 代码(语句)
表达式:一个表达式会产生一个值,可以放在任何一个需要值的地方。
(1). a
(2). a + b
(3). demo(1)
(4). x === y ? 'a' : 'b'
(5). [1,2,3,4].map(item => item**2)
js 代码(语句)
(1). if(){}
(2). for(){}
二、数据绑定
1. 基本
Vue 中有 2 种数据绑定的方式。
1)单向绑定 (v-bind)
数据只能从 data 流向页面。
特殊用法
<!-- 动态绑定属性 -->
<template id="my-app">
<!-- 屬性的名称是动态的 -->
<div :[name]="value">{{ message }}</div>
</template>
<!-- v-bind 直接绑定一个对象: info 对象会被拆解成 div 的各个属性 -->
<template id="my-app">
<div v-bind="info">{{ message }}</div>
</template>.camel 修饰符。用于将 kebab-case 属性名转换为 camelCase。
<svg :view-box.camel="viewBox"></svg>
<!-- 这会被解析为: -->
<svg :viewBox="viewBox"></svg>2)双向绑定 (v-model)
数据不仅能从 data 流向页面,还可以从页面流向 data。
v-model 的三个修饰符:
lazy:失去焦点再收集数据。
number:输入字符串转为有效的数字。
trim:输入内容首尾空格过滤。
<!-- 准备好一个容器 -->
<div id="root">
<!-- 普通写法 -->
<!-- 单向数据绑定:<input type="text" v-bind:value="name"><br/>
双向数据绑定:<input type="text" v-model:value="name"><br/> -->
<!-- 简写 -->
单向数据绑定:<input type="text" :value="name"><br/>
<!-- v-model:value 可以简写为 v-model,因为 v-model 默认收集的就是 value 值 -->
双向数据绑定:<input type="text" v-model="name"><br/>
<!-- 如下代码是错误的,因为v-model只能应用在表单类元素(输入类元素)上 -->
<!-- <h2 v-model:x="name">你好啊</h2> -->
</div>双向绑定一般都应用在表单元素上。如:input、select 等。对于不同表单标签,默认绑定的属性名不一样:
- 文本类型的
<input>和<textarea>元素会绑定 value property 并侦听 input 事件; <input type="checkbox">和<input type="radio">会绑定 checked property 并侦听 change 事件;<select>会绑定 value property 并侦听 change 事件。
2. v-model 深入
1)表单元素使用 v-model
[1] 基本使用
v-model 指令是一个语法糖,它相当于绑定了 value 属性和 input 事件。
v-model 在内部同时使用 v-bind 指令(用于绑定 value 属性)和 v-on 指令(用于监听 input 事件)来实现的。所以,v-model="something" 实际上是 v-bind:value="something" v-on:input="something = $event.target.value" 的简写。
<template>
<div>
<h3>需求:不用v-model实现双向绑定</h3>
<input type="text" :value="uname" @input="changeValue" />
<p>结论:v-model 可以拆分成 :value + @input</p>
</div>
</template>
<script>
export default {
data () {
return {
uname: 'zhangsan'
}
},
methods: {
changeValue (e) {
// 把输入框的值,赋值给uname
this.uname = e.target.value
}
}
}
</script>
<style lang="less" scoped></style>[2] 父子使用 - inpute
子组件有 inpute 输入文本框,在父组件引入子组件。把输入框数据定义在父组件,子组件的输入框内容改变,父组件 data 中的数据就改变。
父组件:
<template>
<div>
<h3>需求:实现输入框组件的v-model</h3>
<!-- <MyInput :value="age" @input="changeAge"></MyInput> -->
<MyInput v-model="age"></MyInput>
<p>结论:组件的v-model需要子组件的配合。</p>
<p>结论:子组件需要接收value属性,并触发input事件</p>
<hr />
<p>总结:v-model ==== :value + @input</p>
<p>总结:父传子,为了把数据传给子组件,设置表单元素的默认值</p>
<p>总结:子传父,为了把表单元素的值,传给父组件,修改data数据</p>
</div>
</template>
<script>
import MyInput from './components/MyInput.vue'
export default {
data () {
return {
age: 20
}
},
components: {
MyInput
},
methods: {
changeAge (val) {
this.age = val
}
}
}
</script>
<style lang="less" scoped></style>子组件:
<template>
<input
type="text"
:value="value"
@input="$emit('input', $event.target.value)"
/>
</template>
<script>
export default {
name: 'MyInput',
props: ['value']
}
</script>
<style lang="less" scoped></style>[3] 父子使用 - select
父组件:
<template>
<h3>需求:实现下拉框组件的v-model</h3>
<!-- <MySelect :value="address" @input="changeSelect"></MySelect> -->
<MySelect v-model="address"></MySelect>
<p>下拉框的v-model相当于 :value + @input</p>
</template>
<script>
import MySelect from './components/MySelect.vue'
export default {
data () {
return {
address: '上海',
}
},
components: {
MySelect
},
methods: {
changeSelect (val) {
this.address = val
}
}
}
</script>子组件:
<template>
<select :value="value" @change="$emit('input', $event.target.value)">
<option value="北京">北京市</option>
<option value="上海">上海市</option>
<option value="广州">广州市</option>
<option value="深圳">深圳市</option>
</select>
</template>
<script>
export default {
name: 'MySelect',
props: ['value']
}
</script>
<style lang="less" scoped></style>[4] sync 修饰符的原理
子组件是模态框,父组件有个按钮控制模态框显示与隐藏,使用 sync 修饰符实现。
结论:sync 可以看成下放权限,让父组件传给子组件的 prpos 属性得以修改。
<template>
<div>
<button @click="visible = true">删除</button>
<MyDialog :visible.sync="visible"></MyDialog>
<!-- <MyDialog :visible="visible" @update:visible="xxx"></MyDialog> -->
<!--
:属性.sync="变量"
等同于 :属性="变量" + @update:属性="xxx"
-->
</div>
</template>
<script>
import MyDialog from './components/MyDialog.vue'
export default {
data () {
return {
visible: false // 控制弹出框是否显示
}
},
components: {
MyDialog
}
}
</script>
<style></style>子组件:
<template>
<div class="dialog" v-show="visible">
<div class="dialog-header">
<h3>友情提示</h3>
<span class="close" @click="close">✖️</span>
</div>
<div class="dialog-content">我是文本内容</div>
<div class="dialog-footer">
<button>取消</button>
<button>确认</button>
</div>
</div>
</template>
<script>
export default {
props: ['visible'],
methods: {
close () {
this.$emit('update:visible', false)
}
}
}
</script>
<style scoped>
// 省略 css
</style>2)组件中的 v-model
[1] 基本使用
使用 v-model 指令在组件上进行双向绑定时,它实际上是绑定 modelValue 属性和监听 update:modelValue 事件的语法糖。
<my-input v-model="message" />等价于:
<!-- my-input 组件中通过 $emit 传递值 -->
<my-input :model-value="message" @update:model-value="message = $event" />这意味着 v-model 会自动处理 modelValue 属性的传递和 update:modelValue 事件的监听,从而实现数据的双向绑定。
<template>
<input :value="modelValue" @input="onInput" />
</template>
<script>
export default {
name: 'MyInput',
props: {
modelValue: {
type: String,
required: true
}
},
methods: {
onInput(event) {
this.$emit('update:modelValue', event.target.value);
}
}
}
</script>[2] 组件上使用多个 v-model
子组件
<template>
<div>
<input :value="modelValue1" @input="$emit('update:modelValue1', $event.target.value)">
<input :value="modelValue2" @input="$emit('update:modelValue2', $event.target.value)">
</div>
</template>
<script>
export default {
props: ['modelValue1', 'modelValue2'],
emits: ['update:modelValue1', 'update:modelValue2'],
}
</script>父组件
<template>
<custom-component v-model:modelValue1="value1" v-model:modelValue2="value2" />
</template>
<script>
export default {
data() {
return {
value1: '',
value2: ''
}
}
}
</script>三、el 与 data 的两种写法
el 有 2 种写法
- new Vue 时候配置 el 属性。
- 先创建 Vue 实例,随后再通过
vm.$mount('#root')指定 el 的值。
data 有 2 种写法
- 对象式
- 函数式(以后学习到组件时,data 必须使用函数式,否则会报错)
一个重要的原则:由 Vue 管理的函数,一定不要写箭头函数,一旦写了箭头函数,this 就不再是 Vue 实例了。
// el的两种写法
const v = new Vue({
// el:'#root', // 第一种写法
data:{
name:'张三'
}
})
v.$mount('#root') // 第二种写法
// data的两种写法
new Vue({
el:'#root',
// data的第一种写法:对象式
/*
data:{
name:'张三'
}
*/
// data的第二种写法:函数式
data(){
console.log('@@@',this) // 此处的this是Vue实例对象
return {
name:'张三'
}
}
})四、数据代理
1. Object.defineproperty
let number = 18
let person = {
name: '张三',
sex: '男',
}
Object.defineProperty(person, 'age', {
// value:18,
// writable:true, // 控制属性是否可以被修改,默认值是false
// enumerable:true, // 控制属性是否可以枚举,默认值是false
// configurable:true // 控制属性是否可以被删除,默认值是false
// 当有人读取person的age属性时,get函数(getter)就会被调用,且返回值就是age的值
get() {
console.log('有人读取age属性了')
return number
},
// 当有人修改person的age属性时,set函数(setter)就会被调用,且会收到修改的具体值
set(value) {
console.log('有人修改了age属性,且值是', value)
number = value
}
})
// console.log(Object.keys(person))
console.log(person)2. Vue 中的数据代理
数据代理
通过一个对象代理对另一个对象中属性的操作 (读/写) 。
let obj = {x:100}
let obj2 = {y:200}
Object.defineProperty(obj2,'x',{
get(){
return obj.x
},
set(value){
obj.x = value
}
})Vue 中的数据代理
1)是什么?通过 vm 对象来代理 data 对象中属性的操作 (读/写) 。
2)Vue 中数据代理的好处:更加方便的操作 data 中的数据。
3)基本原理
通过 Object.defineProperty() 把 data 对象中所有属性添加到 vm 上。
为每一个添加到 vm 上的属性,都指定一个 getter/setter。
在 getter/setter 内部去操作 (读/写) data 中对应的属性。

五、事件处理

1. 事件的基本使用
1)使用 v-on:xxx 或 @xxx 绑定事件,其中 xxx 是事件名。
2)事件的回调需要配置在 methods 对象中,最终会在 vm 上。
3)methods 中配置的函数,都是被 Vue 所管理的函数,this 的指向默认是 vm 或组件实例对象。methods 中配置的函数,不要用箭头函数!!!否则 this 就不是 vm 了。
4)如果事件方法不需要额外参数,那么方法后的 () 可以不添加。比如:@click="demo" 和 @click="demo($event)" 效果一致,但后者可以传参。
特殊写法
<!-- 如果我们希望一个元素绑定多个事件,这个时候可以传入一个对象 -->
<button v-on="{ click: btnClick, mousemove: mouseMove }">特殊按钮</button>2. 修饰符
prevent:阻止默认事件 (常用) 。
stop:阻止事件冒泡 (常用) 。
once:事件只触发一次 (常用) 。
capture:使用事件的捕获模式。
① 冒泡是从里往外冒,捕获是从外往里捕。
② 当捕获存在时,先从外到里的捕获,剩下的从里到外的冒泡输出。
self:只有 event.target 是当前操作的元素时才触发事件。
passive:事件的默认行为立即执行,无需等待时间回调执行完毕。
注意:事件修饰符可以连写,也就是说,一个事件可以绑定多个事件修饰符。
<!-- 准备好一个容器 -->
<div id="root">
<h2>欢迎来到{{name}}学习</h2>
<!-- 阻止默认事件(常用) -->
<a href="http://www.baidu.com" @click.prevent="showInfo">点我提示信息</a>
<!-- 阻止事件冒泡(常用) -->
<div class="demo1" @click="showInfo">
<button @click.stop="showInfo">点我提示信息</button>
<!-- 修饰符可以连续写 -->
<!-- <a href="http://www.baidu.com" @click.prevent.stop="showInfo">点我提示信息</a> -->
</div>
<!-- 事件只触发一次(常用) -->
<button @click.once="showInfo">点我提示信息</button>
<!-- 使用事件的捕获模式 -->
<div class="box1" @click.capture="showMsg(1)">
div1
<div class="box2" @click="showMsg(2)">
div2
</div>
</div>
<!-- 只有event.target是当前操作的元素时才触发事件 -->
<div class="demo1" @click.self="showInfo">
<button @click="showInfo">点我提示信息</button>
</div>
<!-- 事件的默认行为立即执行,无需等待事件回调执行完毕 -->
<ul @wheel.passive="demo" class="list">
<li>1</li>
<li>2</li>
<li>3</li>
<li>4</li>
</ul>
</div>3. 键盘事件
Vue 中常用的按键别名(修饰符)
回车 ==> enter
删除 ==> delete (捕获"删除"和"退格"键)
退出 ==> esc
空格 ==> space
换行 ==> tab (特殊,必须配合 keydown 去使用)
上 ==> up
下 ==> down
左 ==> left
右 ==> right
Vue 未提供别名的按键,可以使用按键原始的 key 去绑定,但是注意要转为 kebab-case (短横线命名)。也可以使用 keyCode 去指定具体的按键 (不推荐) 。
系统修饰符 (用法特殊): ctrl、alt、shift、meta
配合 keyup 使用:按下修饰按键的同时,再按下其他键,随后释放其他键,事件才触发。
比如:@keyup.ctrl 表示 ctrl + 其他按键都可以触发事件。如果不想其他按键都可以触发事件,可以 @keyup.ctrl.y 表示只有 ctrl + y 可以触发事件。
配合 keydown 使用:正常触发事件。
定制按键别名
Vue.config.keyCodes.自定义键名 = 键码
六、计算属性
1)定义:要用的属性不存在,要通过已有属性计算得来。
2)原理:底层借助了 Object.defineproperty 方法提供的 getter 和 setter。
3)get 函数什么时候执?
初次读取时会执行一次。
当依赖的数据发生改变时会被再次调用。
4)优势:与 methods 实现相比,内部有缓存机制(复用)。效率更高,调试方便。
计算属性最终会出现在 vm 上,直接读取使用即可。
如果计算属性要被修改,那必须写 set 函数去响应修改,且 set 中要引起计算时依赖的数据发生改变。
computed:{
// 完整写法
fullName:{
// get有什么作用?当有人读取fullName时,get就会被调用,且返回值就作为fullName的值
// get什么时候调用?1.初次读取fullName时。2.所依赖的数据发生变化时。
get(){
console.log('get被调用了')
// console.log(this) //此处的this是vm
return this.firstName + '-' + this.lastName
},
// set什么时候调用? 当fullName被修改时。
set(value){
console.log('set',value)
const arr = value.split('-')
this.firstName = arr[0]
this.lastName = arr[1]
}
}
}
// 简写
// 注意:如果计算属性要被修改,那必须写set函数去响应修改,且必须使用完整写法
fullName(){
console.log('get被调用了')
return this.firstName + '-' + this.lastName
}七、监视属性 / 侦听器
监视属性 watch。
1)当被监视的属性变化时,回调函数自动调用,进行相关操作。
2)监视的属性必须存在,才能进行监视。
3)监视的两种写法
① new Vue 时传入 watch 配置。watch 选项中的属性也可以简写为函数。
② 通过 vm.$watch 监视。
// 第一种写法
watch:{
isHot:{
immediate:true, // 初始化时调用一下handler
// handler什么时候调用?当isHot发生改变时。
handler(newValue,oldValue){
console.log('isHot被修改了',newValue,oldValue)
}
}
}
// 第二种写法
vm.$watch('isHot',{
immediate:true, // 初始化时调用一下handler
// handler什么时候调用?当isHot发生改变时。
handler(newValue,oldValue){
console.log('isHot被修改了',newValue,oldValue)
}
})深度监视
1)Vue 中的 watch 默认不监测对象内部值的改变(只监测第一层)。
2)配置 deep:true 可以监测对象内部值改变(多层)。
注意:
- Vue 自身可以监测对象内部值的改变,但 Vue 提供的 watch 默认不可以!
- 使用 watch 时根据数据的具体结构,决定是否采用深度监视。
watch:{
"number.a":{
immediate:true, // 初始化时调用一下handler
handler(newValue,oldValue){
console.log('a被修改了',newValue,oldValue)
}
},
// 推荐这种写法
number:{
immediate:true, // 初始化时调用一下handler
deep:true,// 深度监视
handler(newValue,oldValue){
console.log('number被修改了',newValue,oldValue)
}
},
}computed / watch 区别
1)computed 能完成的功能,watch 都可以完成。大多数情况下,computed 实现简单。
2)watch 能完成的功能,computed 不一定能完成,例如:watch 可以进行异步操作。
两个重要的小原则
1)被 Vue 管理的函数,最好写成普通函数,这样 this 的指向才是 vm 或组件实例对象。
2)所有不被 Vue 所管理的函数(定时器的回调函数、ajax 的回调函数、Promise 的回调函数),最好写成箭头函数,这样的 this 的指向才是 vm 或组件实例对象。
其他写法
// 监听 b 属性。如果改变就执行 methods 中的 someMethod 方法
b: "someMethod",
// 传入回调函数组,它们会按顺序调用
f: [
"handle1",
function handle2(val, oldVal) {
console.log("handle2 triggered");
},
{
handler: function handle3(val, oldVal) {
console.log("handle3 triggered");
},
},
],
// 在 created 生命周期中监听属性
/*
第一个参数是需要监听的属性
第二个参数是侦听的回调函数callback
第三个参数是额外的一些选项,比如deep, immediate;
*/
created() {
this.$watch('message', (newValue, oldValue) => {
console.log(newValue, oldValue);
}, { deep: true, immediate: true })
},八、绑定样式
class 样式
写法::class="xxx",其中 xxx 可以是字符串、对象、数组。
- 字符串写法适用于:类名不确定,要动态获取。
- 对象写法适用于:要绑定多个样式,个数不确定,名字也不确定。
- 数组写法适用于:要绑定多个样式,个数确定,名字也确定,但不确定用不用。数组中的每个元素可以是字符串,也可以是对象,变量。
class 与 :class 同时使用时会合并,不会覆盖 class。
style 样式
:style="{fontSize: xxx+"px"}",其中 xxx 是动态值。:style="[styleObj1, styleObj2]",其中 styleObj1、styleObj2 是样式对象。
<!-- 准备好一个容器 -->
<div id="root">
<!-- 绑定class样式--字符串写法,适用于:样式的类名不确定,需要动态指定 -->
<div class="basic" :class="mood" @click="changeMood">{{name}}</div> <br/><br/>
<div class="basic" :class="isActive ? 'active' : ''" @click="btnClick">{{name}}</div> <br/><br/>
<div class="basic" :class="{active: isActive}" @click="btnClick">{{name}}</div> <br/><br/>
<!-- 绑定class样式--数组写法,适用于:要绑定的样式个数不确定、名字也不确定 -->
<div class="basic" :class="classArr">{{name}}</div> <br/><br/>
<!-- 绑定class样式--对象写法,适用于:要绑定的样式个数确定、名字也确定,但要动态决定用不用 -->
<div class="basic" :class="classObj">{{name}}</div> <br/><br/>
<!-- 绑定style样式--对象写法 -->
<div class="basic" :style="styleObj1">{{name}}</div> <br/><br/>
<!-- 绑定style样式--数组写法 -->
<div class="basic" :style="styleArr">{{name}}</div>
</div>
<script type="text/javascript">
Vue.config.productionTip = false
const vm = new Vue({
el: '#root',
data: {
name: '张三',
isActive: false,
mood: 'normal',
// mood: 'normal abc cba',
classArr: ['header1', this.isActive?'header2':mood, {header3: false, header4: false}],
classObj: {
header1: false,
header2: false,
},
styleObj1: {
fontSize: '40px',
color: 'red',
},
styleObj2: {
backgroundColor: 'orange' // 也可以这样写 'background-color': 'orange'
},
styleArr: [{
fontSize: '40px',
color: 'blue',
}, {
backgroundColor: 'gray'
}]
},
methods: {
changeMood() {
const arr = ['happy', 'sad', 'normal']
const index = Math.floor(Math.random() * 3)
this.mood = arr[index]
},
btnClick: function() {
this.isActive = !this.isActive;
}
},
})
</script>九、条件渲染
v-if
(1). v-if="表达式"
(2). v-else-if="表达式"
(3). v-else
适用于:切换频率较低的场景。
特点:不展示的 DOM 元素直接被移除。所以 v-if 是惰性的。
注意:v-if 可以和 v-else-if、v-else 一起使用,但要求结构不能被"打断"。
技巧:如果有一片 HTML 要控制是否显示,可以使用 template 标签来包裹,在 template 标签上使用条件渲染。在实际到浏览器后,template 标签会不在,不影响结构。
<template>
<div>
<p v-if="condition === 'A'">Condition is A</p>
<p v-else-if="condition === 'B'">Condition is B</p>
<p v-else>Condition is neither A nor B</p>
</div>
</template>
<script>
export default {
data() {
return {
condition: 'A',
};
},
};
</script>v-show
写法:v-show="表达式"
适用于:切换频率较高的场景
特点:不展示的 DOM 元素未被移除,仅仅是使用样式隐藏掉。给元素添加了 display:none 属性。
两者区别
用法上:v-show 是不支持 template。
效果(本质)上:v-show 元素无论是否需要显示到浏览器上,它的 DOM 实际都是有存在的,只是通过 CSS 的 display 属性来进行切换;v-if 当条件为 false 时,其对应的元素压根不会被渲染到 DOM 中。
十、列表渲染
1. 基本列表
v-for 指令
1)用于展示列表数据。
2)语法:v-for="(item, index) in xxx" :key="yyy" 或者 v-for="(value, key, index) in xxx" :key="yyy"
3)可遍历:数组、对象、字符串、指定次数。
注意:在 v-for 中 in 与 of 在使用中没有区别,都可以遍历数组和对象。在遍历数组时,key 与 index 的值相同,一般会略去 key 只写 (item,index)。
2. key 的原理
面试题:react、vue 中的 key 有什么作用?(key 的内部原理)
1)虚拟 DOM 中 key 的作用?
key 是虚拟 DOM 对象的标识,当数据发生变化时,vue 会根据【新数据】生成【新的虚拟DOM】,随后 Vue 进行【新虚拟DOM】与【旧虚拟DOM】的差异比较。
2)对比规则
(1). 旧虚拟 DOM 中找到了与新虚拟 DOM 相同的 key。
①. 若虚拟 DOM 中内容没变,直接使用之前的真实 DOM。
②. 若虚拟 DOM 中内容变了,则生成新的真实 DOM,随后替换掉页面中之前的真实 DOM。
(2). 旧虚拟 DOM 中未找到与新虚拟 DOM 相同的 key。
创建新的真实 DOM,随后渲染到页面。
3)用 index 作为 key 可能引发的问题
(1). 若对数据进行逆序添加、逆序删除等破坏顺序操作,会产生没有必要的真实 DOM 更新 ==> 界面效果没问题,但效率低。
(2). 如果结构中还包含输入类的 DOM,会产生错误 DOM 更新 ==> 界面有问题。
4)开发中如何选择 key?
(1). 最好使用每条数据的唯一标识作为 key,比如 id、手机号码、身份证号、学号等唯一值。
(2). 如果不存在对数据的逆序添加、逆序删除等破坏顺序操作,仅用于渲染列表用于展示,使用 index 作为 key 是没有问题的。


3. 例子
1)列表过滤
// 用watch实现
new Vue({
el:'#root',
data:{
keyWord:'',
persons:[
{id:'001',name:'马冬梅',age:19,sex:'女'},
{id:'002',name:'周冬雨',age:20,sex:'女'},
{id:'003',name:'周杰伦',age:21,sex:'男'},
{id:'004',name:'温兆伦',age:22,sex:'男'}
],
filPerons:[]
},
watch:{
keyWord:{
immediate:true,
handler(val){
this.filPerons = this.persons.filter((p)=>{
return p.name.indexOf(val) !== -1
})
}
}
}
})
// 用computed实现
new Vue({
el:'#root',
data:{
keyWord:'',
persons:[
{id:'001',name:'马冬梅',age:19,sex:'女'},
{id:'002',name:'周冬雨',age:20,sex:'女'},
{id:'003',name:'周杰伦',age:21,sex:'男'},
{id:'004',name:'温兆伦',age:22,sex:'男'}
]
},
computed:{
filPerons(){
return this.persons.filter((p)=>{
return p.name.indexOf(this.keyWord) !== -1
})
}
}
})当 watch 与 computed 都能实现功能的时候,优先使用 computed。
2)列表排序
HTML 代码:
<div id="root">
<h2>人员列表</h2>
<!-- v-model双向绑定 -->
<input type="text" placeholder="请输入名字" v-model="keyword"/>
<button @click="sortType = 2">年龄升序</button>
<button @click="sortType = 1">年龄降序</button>
<button @click="sortType = 0">原顺序</button>
<ul v-for="p in filPersons" :key="p.id">
<li>{{p.name}}-{{p.age}}-{{p.sex}}</li>
</ul>
</div>Vue 代码:
new Vue({
el:'#root',
data: {
keyword : '',
sortType: 0, // 0代表原顺序 1代表降序 2代表升序
persons: [
{id: "001", name:'周冬雨', age:20, sex:'女'},
{id: "002", name:'马冬梅', age:19, sex:'女'},
{id: "003", name:'周杰伦', age:21, sex:'男'},
{id: "004", name:'温兆伦', age:22, sex: '男'},
],
},
computed:{
filPersons(){
const arr = this.persons.filter(p => p.name.indexOf(this.keyword) !== -1);
// 判断是否需要排序
if(!this.sortType) return arr;
// sort回调回收到前后两个数据项,a和b
// sort会改变的原数组
return arr.sort((p1, p2) => this.sortType === 1 ? p2.age-p1.age : p1.age - p2.age);
}
}
}
});十一、Vue 监视数据的原理
1)vue 会监视 data 中所有层次的数据,如果数据发生更改,会重新渲染页面。
2)如何监测对象中的数据发生改变(数据劫持)了?
通过 setter 实现监视(其实和前面学习的数据代理一致,只不过 new vue() 传入的 data 对象会创建一个与原来数据一样的对象,在这个对象的每个属性上添加 getter 与 setter 方法,间接操作原 data,在 setter 方法中会有渲染页面的代码),且要在 new Vue 时就要传入要监测的数据。
对象中后追加的属性,Vue 默认不做响应式处理。如需给后添加的属性做响应式,请使用如下 API。
Vue.set(target, propertyName/index, value) 或 vm.$set(target, propertyName/index, value)
3)如何监测数组中的数据?
参考地址:数组变化侦测
修改 data 中的数组 arr[0]={},发现页面没有更新。发现没有给数组添加 setter 实现监视,那怎么办?
通过包裹数组更新元素的方法实现。本质就是做了两件事:
① 调用原生对应的方法对数组进行更新。
② 重新解析模板,进而更新页面。
4)在 Vue 修改数组中的某个元素一定要用如下方法。
① 使用这些 API: push()、pop()、shift()、unshift()、splice()、sort()、reverse()
② Vue.set() 或 vm.$set()
特别注意: Vue.set() 和 vm.$set() 不能给 vm 或 vm 的根数据对象添加属性。
十二、收集表单数据
<input type="text"/>,则 v-model 收集的是 value 的值,用户输入的就是 value 值。
<input type="radio"/>,则 v-model 收集的是 value 值,且要给标签配置 value 值。否则收集到的是 "on"。
<input type="checkbox"/>
没有配置 input 的 value 属性,那么收集的就是 checked (勾选 or 未勾选,是布尔值)
state 中属性配置的是布尔值。收集的就是布尔值。
state 中属性配置的是数组。有一个选中,收集的就是
["on"],有一个取消就是空数组。配置 input 的 value 属性:
(1). v-model 的初始值是非数组,那么收集的就是 checked (勾选 or 未勾选,是布尔值) 。
(2). v-model 的初始值是数组,那么收集的就是 value 组成的数组。
<!-- 准备好一个容器 -->
<div id="root">
<form @submit.prevent="demo">
账号:<input type="text" v-model.trim="userInfo.account"><br/><br/>
密码:<input type="password" v-model="userInfo.password"><br/><br/>
年龄:<input type="number" v-model.number="userInfo.age"><br/><br/>
性别:
男<input type="radio" name="sex" v-model="userInfo.sex" value="male">
女<input type="radio" name="sex" v-model="userInfo.sex" value="female"><br/><br/>
爱好:
学习<input type="checkbox" v-model="userInfo.hobby" value="study">
打游戏<input type="checkbox" v-model="userInfo.hobby" value="game">
吃饭<input type="checkbox" v-model="userInfo.hobby" value="eat">
<br/><br/>
所属校区
<select v-model="userInfo.city">
<option value="">请选择校区</option>
<option value="beijing">北京</option>
<option value="shanghai">上海</option>
<option value="shenzhen">深圳</option>
<option value="wuhan">武汉</option>
</select>
<br/><br/>
其他信息:
<textarea v-model.lazy="userInfo.other"></textarea><br/><br/>
<input type="checkbox" v-model="userInfo.agree">阅读并接受<a href="http://www.baidu.com">《用户协议》</a>
<button>提交</button>
</form>
</div>
<script type="text/javascript">
Vue.config.productionTip = false
new Vue({
el: '#root',
data: {
userInfo: {
account: '',
password: '',
age: 18,
sex: 'female',
hobby: [],
city: 'beijing',
other: '',
agree: ''
}
},
methods: {
demo() {
console.log(JSON.stringify(this.userInfo))
}
}
})
</script>十三、过滤器
1)定义:对要显示的数据进行特定格式化后再显示 (适用于一些简单逻辑的处理) 。
2)语法
注册过滤器: Vue.filter(name,callback) 或 new Vue({filters:{}})
使用过滤器: v-bind:属性= "xxx | 过滤器名" 或者 {{ xxx | 过滤器名 }}
3)备注
过滤器也可以接收额外参数、多个过滤器也可以串联。
并没有改变原本的数据,是产生新的对应的数据。
// 全局过滤器
Vue.filter('mySlice',function(value){
return value.slice(0,4)
})
// 局部过滤器
filters:{
timeFormater(value,str='YYYY年MM月DD日 HH:mm:ss'){
return dayjs(value).format(str)
}
}十四、内置指令
以前学习过的指令。
v-bind : 单向绑定解析表达式,可简写为 `:xxx`
v-model : 双向数据绑定
v-on : 绑定事件监听,可简写为 `@xxx`
v-for : 遍历数组/对象/字符串
v-show : 条件渲染 (动态控制节点是否展示)
v-if : 条件渲染 (动态控制节点是否存在)
v-else-if : 条件渲染 (动态控制节点是否存在)
v-else : 条件渲染 (动态控制节点是否存在)1. v-text
1)作用:向其所在的节点中渲染文本内容。
2)与插值语法的区别:v-text 会替换掉节点中的内容,而 {{xxx}} 则不会。
<span v-text="msg"></span>
<!---- 等待于 --->
<span>{{msg}}</span>2. v-html
1)作用:向指定节点中渲染包含 html 结构的内容。
2)与插值语法的区别
① v-html 会替换掉节点中所有的内容,而 {{xxx}} 则不会。
② v-html 可以识别 html 结构,而 v-text 则不会。
3)严重注意:v-html 有安全性问题!!!
① 在网站上动态渲染任意 HTML 是非常危险的,容易导致 XSS 攻击。
② 一定要在可信的内容上使用 v-html,永远不要用在用户提交的内容上!
3. v-cloak
v-cloak 指令 (不能指定值) 。
1)是什么:是一个特殊属性。本质上 Vue 实例创建完毕并接管容器后,会删掉 v-cloak 属性。
2)用途:使用 CSS 配合 v-cloak 可以解决网速慢时页面展示出 {{xxx}} 的问题。
3)例子
/* 1.给这个特殊属性添加自己想修饰的样式 */
[v-cloak] {
display: none;
}<!-- 2.使用此属性 -->
<div v-cloak>
{{ message }}
</div>当 message 还未被编译时,包含 v-cloak 指令的 div 元素会被隐藏。当 Vue 实例结束编译,v-cloak 指令被移除后,div 元素就会显示出来。
4. v-once
v-once 表示元素和所有的子元素在初始渲染后,将被视为静态内容。这意味着,如果数据发生变化,这些元素和子元素不会再被重新渲染。
使用 v-once 可以有助于提高 Vue.js 应用的性能,因为静态内容只需要被渲染一次,而不需要在每次数据变化时都重新渲染。
5. v-pre
1)用于跳过这个元素和它的子元素的编译过程。
2)可利用它跳过:没有使用指令语法、没有使用插值语法的节点,会加快编译。
6. v-memo
v-memo 是 Vue3 中引入的一个性能优化指令。v-memo 用于记忆(memoize)一个模板的子树。只有当其依赖的值发生变化时,这个子树才会重新渲染。
v-memo 接受一个依赖值数组作为参数。只有当数组中的值发生变化时,子树才会重新渲染。如果数组中的值没有变化,Vue 会跳过这个子树的更新。
<div v-for="item in list" :key="item.id" v-memo="[item.id, item.name]">
<p>{{ item.name }}</p>
<p>{{ item.description }}</p>
</div>在这个例子中,只有当 item.id 或 item.name 改变时,对应的列表项才会重新渲染。
十五、自定义指令
1. 定义语法
① 局部指令
new Vue({
el: '#app',
data: {
color: 'red'
},
directives: {
'color': {
inserted: function (el, binding) {
el.style.color = binding.value;
}
}
}
});<div id="app" v-color="red">Hello, world!</div>② 全局指令
Vue.directive(指令名,配置对象) 或 Vue.directive(指令名,回调函数)
// 使用配置对象
Vue.directive('color', {
inserted: function (el, binding) {
el.style.color = binding.value;
}
});
// 使用回调函数
// 回调函数何时执行?① 指令与元素成功绑定时(一上来)。② 指令所在的模板被重新解析时。 <==> bind & updata
Vue.directive('color', function (el, binding) {
el.style.color = binding.value;
});2. 配置对象中常用的 3 个回调
① bind:指令与元素成功绑定时调用。
② inserted:指令所在元素被插入页面时调用。
③ updata:指令所在模板结构被重新解析时调用。
Vue.directive('指令名称', {
bind () {}, // 只执行一次;DOM渲染之前执行,里面可以进行样式操作
inserted () {}, // 只执行一次;DOM渲染之后执行,里面可以进行行为操作
update () {}, // 数据更新后执行
componentUpdated () {}, // 父子组件都更新后执行
unbind () {} // 指令解绑的时候执行
})3. 备注
① 指令定义时不加 v-,但使用时要加 v-。
② 指令名如果是多个单词,要使用 kebab-case 命名方式,不要用 camelCase 命名。
<div id="root">
<h2>{{name}}</h2>
<h2>当前的n值是:<span v-text="n"></span> </h2>
<!-- <h2>放大10倍后的n值是:<span v-big-number="n"></span> </h2> -->
<h2>放大10倍后的n值是:<span v-big="n"></span> </h2>
<button @click="n++">点我n+1</button>
<hr/>
<input type="text" v-fbind:value="n">
</div>
<script type="text/javascript">
Vue.config.productionTip = false
// 定义全局指令
/* Vue.directive('fbind',{
// 指令与元素成功绑定时(一上来)
bind(element,binding){
element.value = binding.value
},
// 指令所在元素被插入页面时
inserted(element,binding){
element.focus()
},
// 指令所在的模板被重新解析时
update(element,binding){
element.value = binding.value
}
}) */
new Vue({
el: '#root',
data: {
name: '张三',
n: 1
},
directives: {
// big函数何时会被调用?1.指令与元素成功绑定时(一上来)。2.指令所在的模板被重新解析时。
/* 'big-number'(element,binding){
// console.log('big')
element.innerText = binding.value * 10
}, */
big(element, binding) {
console.log('big', this) // 注意此处的this是window
element.innerText = binding.value * 10
},
fbind: {
// 指令与元素成功绑定时(一上来)
bind(element, binding) {
element.value = binding.value
},
// 指令所在元素被插入页面时
inserted(element, binding) {
element.focus()
},
// 指令所在的模板被重新解析时
update(element, binding) {
element.value = binding.value
}
}
}
})
</script>十六、生命周期
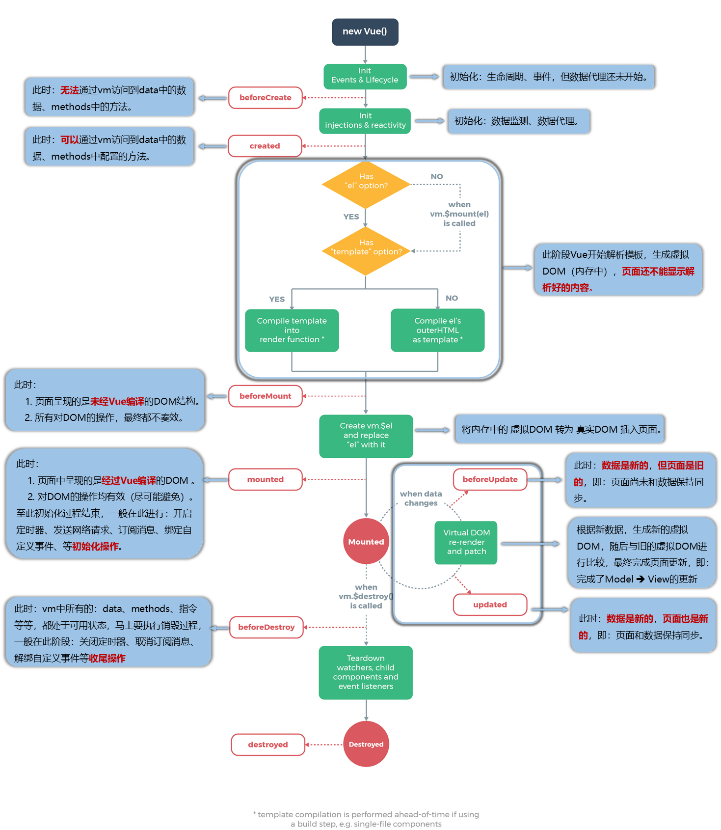
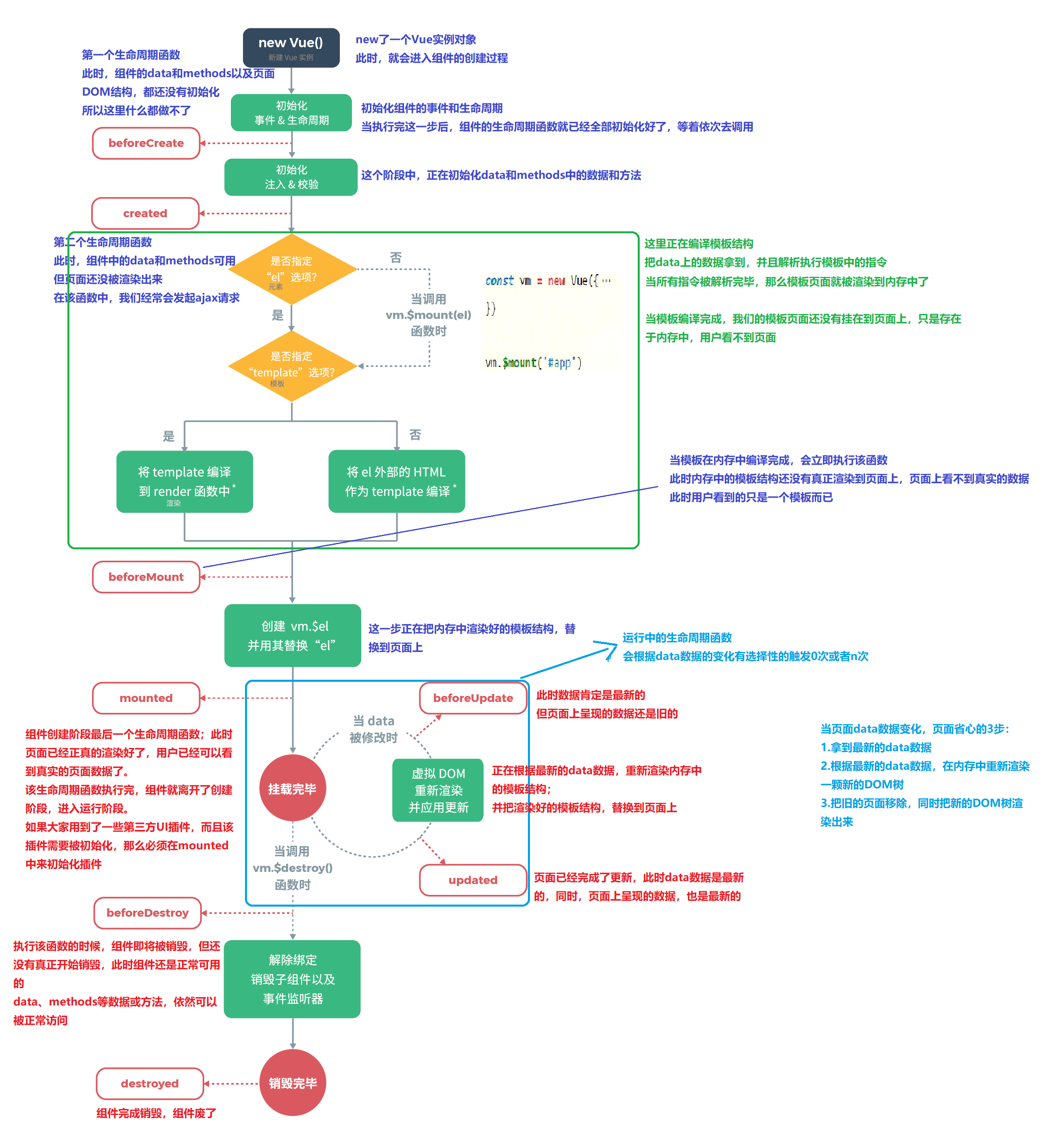
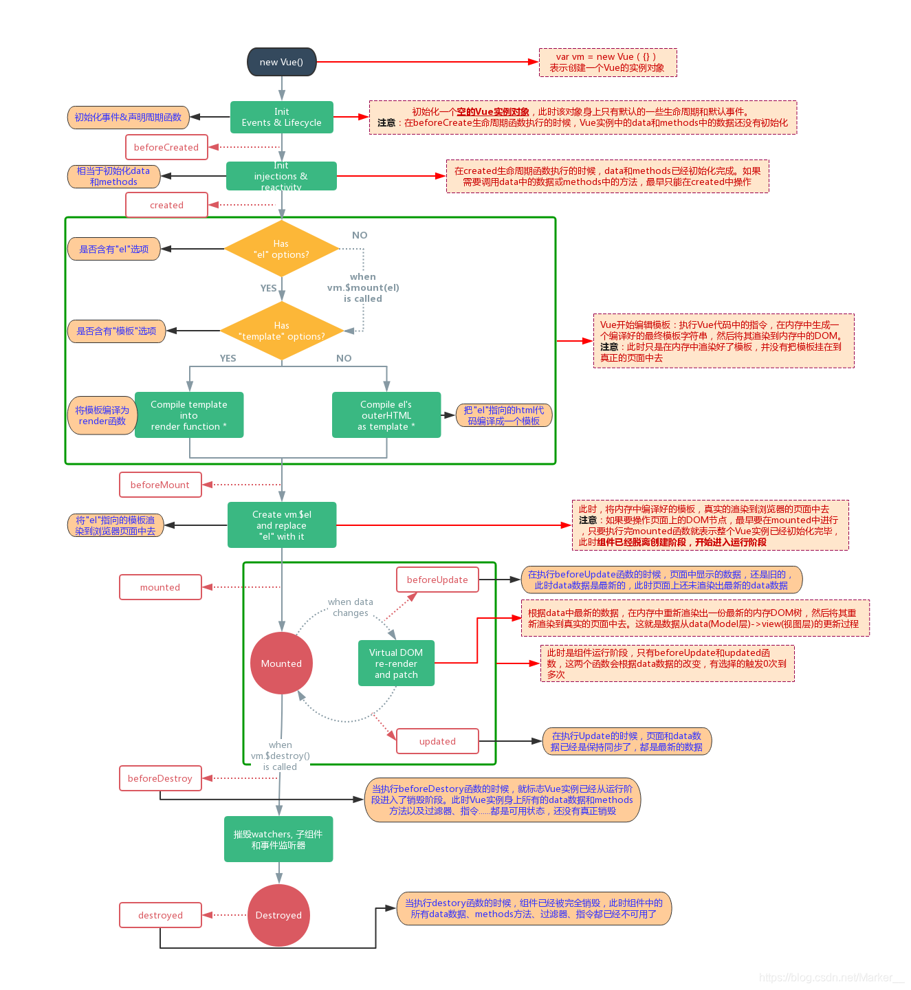
生命周期又名生命周期回调函数、生命周期函数、生命周期钩子。到底是什么?
① Vue 在关键时刻帮我们调用的一些特殊名称的函数。
② 生命周期函数的名字不可更改,但函数的具体内容是程序员根据需求编写的。
③ 生命周期函数中 this 指向的是 vm 或组件实例对象。




Vue 实例从创建到销毁的过程中,会经历一系列的生命周期阶段。在这些阶段中,Vue 提供了一些生命周期钩子函数。以下是 Vue 的生命周期钩子:
- beforeCreate:在实例初始化之后,数据观测 (data observer) 和 event/watcher 事件配置之前被调用。
- created:在实例创建完成后被立即调用。在这一步,实例已完成以下的配置:数据观测 (data observer),属性和方法的运算,watch/event 事件回调。然而,挂载阶段还没开始,$el 属性目前不可见。
- beforeMount:在挂载开始之前被调用:相关的 render 函数首次被调用。
- mounted:el 被新创建的
vm.$el替换,并挂载到实例上去之后调用该钩子。如果 root 实例(Vue 根实例)挂载了一个文档内元素(<div id="app">),当 mounted 被调用时vm.$el(Vue 生成的 DOM) 也在文档内。 - beforeUpdate:数据更新时调用,发生在虚拟 DOM 打补丁之前。这里适合在更新之前访问现有的 DOM,比如手动移除已添加的事件监听器。
- updated:由于数据更改导致的虚拟 DOM 重新渲染和打补丁,在这之后会调用该钩子。
- beforeDestroy:实例销毁之前调用。在这一步,实例仍然完全可用。
- destroyed:Vue 实例销毁后调用。调用后,Vue 实例指示的所有东西都会解绑定,所有的事件监听器都会被移除,所有的子实例也都会被销毁。
常用的生命周期钩子:
1)mounted:发送 ajax 请求、启动定时器、绑定自定义事件、订阅消息等【初始化工作】。
2)beforeDestroy:清除定时器、解绑自定义事件、取消订阅消息等【收尾工作】。
关于销毁 Vue 实例:
1)销毁后借助 Vue 开发者工具看不到任何信息。
2)销毁后自定义事件会失效,但原生 DOM 事件依然有效。
3)一般不会再 beforeDestroy 操作数据,因为即便操作数据,也不会再触发更新流程了(你都要销毁了,别在这里更新了,做一些收尾操作得了)。
注意:
mounted 中做的事情,created 也基本可以,只要不操作 DOM 就行。强烈推荐网络请求在 created 中。
除了现在学习的 8 个 4 对生命周期钩子外,其实还有 3 个隐藏的,需要学习组件后才可以了解。
第三章:组件基础
一、认识组件
以前开发时,HTML、CSS、JavaScript 关系混乱。

组件允许我们将 UI 划分为独立的、可重用的部分,并且可以对每个部分进行单独的思考。

在实际应用中,组件常常被组织成层层嵌套的树状结构。

二、使用组件方式
1. 非单文件组件
1)使用组件的三大步骤
① 定义组件(创建组件)。
② 注册组件。
③ 使用组件(写组件标签)。
2)如何定义一个非单文件组件?
使用 Vue.extend(options) 创建,其中 options 和 new Vue(options) 时传入的那个 options 几乎一样,但也有点区别。
① el 不要写,为什么?最终所有的组件都要经过一个 vm 管理,由 vm 中的 el 决定服务哪个容器。
② data 必须写成函数,为什么?避免组件被复用时,数据存在引用关系。
③ 使用 template 可以配置组件结构。
④ components 可以写在 options 里面,表示这个组件下有子组件(组件嵌套)。
const school = Vue.extend(options)可简写为const school = options
为什么可以这样?因为在 components 里,它会检查组件在定义的时候有没有写 Vue.extend(options),如果没有就会补上,如果有,就拿来直接用。
3)如何注册组件?
① 局部注册:靠 new Vue 的时候传入 components 选项。
② 全局注册:靠 Vue.component('组件名',组件)
组件名
一个单词组成
- 第一种写法 (首字母小写) : school
- 第二种写法 (首字母大写) : School
多个单词组成
- 第一种写法 (kebab-case命名) : my-school
- 第二种写法 (CamelCase命名) : MySchool (需要脚手架支持)
备注
- 组件名要回避 HTML 中已有的元素名称。例如: h2、H2 都不行。
- 可以使用 name 配置项指定组件在开发者工具中呈现的名字。
4)使用组件
第一种写法: <school></school>
第二种写法: <school />
备注:不使用脚手架时,<school /> 会导致后续组件不能渲染。
当使用 kebab-case (短横线命名法) 定义一个组件时,也必须在引用这个自定义的 kebab-case。例如
<my-component-name>。当使用 PascalCase (首字母大写命名法) 定义一个组件时,在引用自定义元素时需要使用两种命名法。也就是说
<my-component-name>和<MyComponentName>都是可以接受的。
2. 单文件组件 SFC
[1] 使用步骤
Vue 的单文件组件(SFC)是一个 .vue 文件,它包含一个 Vue 组件的模板、脚本和样式。以下是一个基本的单文件组件的例子:
<template>
<div class="message">
{{ message }}
</div>
</template>
<script>
export default {
name: "APP",
data() {
return {
message: 'Hello, Vue!'
}
}
}
</script>
<style scoped>
.message {
color: blue;
}
</style>在这个例子中:
<template>部分是组件的 HTML 模板。这里定义了组件的结构和内容。<script>部分是组件的 JavaScript 代码。这里定义了组件的数据和方法。<style>部分是组件的 CSS 样式。这里定义了组件的外观。scoped 属性表示这些样式只应用于当前组件。
要使用这个组件,需要在其他组件或应用中导入它:
import MyComponent from './MyComponent.vue'然后,就可以在模板中使用这个组件:
<template>
<my-component></my-component>
</template>
<script>
import MyComponent from './MyComponent.vue'
export default {
components: {
MyComponent
}
}
</script>注意:需要一个能够处理 .vue 文件的工具,如 Vite 或 webpack(需与 vue-loader 配合)。开发时大多数会使用 Vue CLI(其实使用的是 webpack)。
[2] scoped 样式
1)作用:让样式在局部生效,防止冲突。
2)写法:<style lang="css/less ……" scoped>

一般在 @/App.vue 里的 style 标签里写全局都使用的样式。这样在组件里都可以使用这里的样式了(前提是 App.vue 的 style 标签没有 scope 修饰)。
三、原理探究
1. Vue Component
1)当定义一个组件(Vue.extend)时,返回一个特殊的 VueComponent 构造函数。
Vue.extend = function (extendOptions) {
// ......
const Sub = function VueComponent (options) {
this._init(options)
}
// ......
return Sub
}注意:每次调用 Vue.extend 时,返回的都是一个全新的 VueComponent!
2)当使用组件时(<school/> 或 <school></school>),Vue 解析时会帮我们创建 school 组件的实例对象,即 Vue 帮我们执行 new VueComponent(options)。
3)关于 this 指向
组件配置中
data 函数、methods 中的函数、watch 中的函数、computed 中的函数,它们的 this 均是【VueComponent 实例对象】。
new Vue(options) 配置中
data 函数、methods 中的函数、watch 中的函数、computed 中的函数,它们的 this 均是【Vue 实例对象】。
4)VueComponent 的实例对象,以后简称 vc (也可称之为:组件实例对象) 。
2. 内置关系
1)一个重要的内置关系:VueComponent.prototype.__proto__ === Vue.prototype。
2)为什么要有这个关系:让组件实例对象 (vc) 可以访问到 Vue 原型上的属性、方法。
